Bandog: The Secret Weapon for Tezos Artists and Collectors
A look into one of the coolest tools on the Tezos art scene, Bandog!
700 words, 4 minute read

In the Tezos ecosystem, we have many exceptional teams building products and tools that make users’ lives much easier. However, every now and then, we also see individual users creating tools that are simply magnificent and often go unnoticed.
I recently came across one such tool and felt the need to shed some light on it because I believe it can be incredibly beneficial for users, especially artists, in their journey with Tezos. The tool I’m referring to is none other than Bandog.
What is Bandog? #
 Bandog is an analysis application created by JackTezos, an artist and builder in the Tezos ecosystem. The application aims to provide users with valuable data to enhance their strategies as artists and collectors.
 Bandog is an analysis application created by JackTezos, an artist and builder in the Tezos ecosystem. The application aims to provide users with valuable data to enhance their strategies as artists and collectors.
It’s worth mentioning that you can access all this data completely free, without needing to connect your wallet or any similar process. Simply paste the address or Tezos domain you want to scan, and the tool does the rest. Let’s take a closer look at some of the features we can find on Bandog:
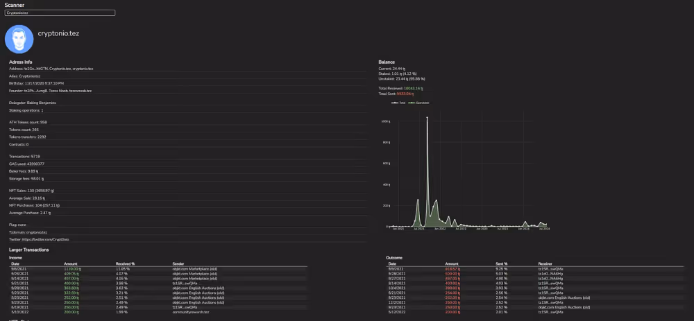
Scanner #
 In the Scanner tab, you can access a wealth of data related to a specific address. This includes information about your minting flow, best-selling tags, largest and latest sales and purchases, sales traffic, and more. Such data can significantly aid in refining your strategies as an artist or collector by providing a clearer perspective on the overall frequency and volume of art sales, purchases, and mints.
 In the Scanner tab, you can access a wealth of data related to a specific address. This includes information about your minting flow, best-selling tags, largest and latest sales and purchases, sales traffic, and more. Such data can significantly aid in refining your strategies as an artist or collector by providing a clearer perspective on the overall frequency and volume of art sales, purchases, and mints.
The “Hall of Shame” #
 The “Hall of Shame” tab shows us addresses banned by Objkt and it usually includes imposters and other bad actors of the ecosystem that you probably want to avoid.
 The “Hall of Shame” tab shows us addresses banned by Objkt and it usually includes imposters and other bad actors of the ecosystem that you probably want to avoid.
Circular Connections #
 Circular connections is another great feature, especially for collectors, as it allows you to detect circular transactions where money leaves an address and returns to the same address after a series of transactions.
 Circular connections is another great feature, especially for collectors, as it allows you to detect circular transactions where money leaves an address and returns to the same address after a series of transactions.
This practice, often used by malicious actors, artificially inflates transaction volume to deceive investors by exploiting their fear of missing out (FOMO). On platforms like Objkt, self-purchasing art to increase volume is prohibited, but bad actors can bypass this restriction by creating new addresses. To counter this sales manipulation, the feature tracks all transactions from an address and follows subsequent transactions recursively. Filters such as maximum inactivity time, minimum transaction size, scan depth and start date help narrow down the data and expedite the detection process.
Additionally, the feature incorporates a community-driven aspect where connections identified by users are anonymously recorded in a database. This allows any user to perform a “Community Search” and access all circular connections discovered by others without processing each transaction themselves. This not only streamlines the detection of deceptive patterns but also leverages shared data to improve efficiency and accuracy in identifying circular transactions, providing a robust tool against manipulative activities in the ecosystem.
Bookmarks #
The Bookmarks feature is a great way to create a personalized feed of art with the artists you choose. To do that, you simply create a “gallery”, then add the addresses of the artists whose art you want to see, and then click on the palette icon to load your feed.
Network #
 Lastly, the network feature enables you to visually map out your sales or purchases network in an impressive and engaging manner. Simply paste your address, select between a random or deterministic search, choose whether to display a sales or purchases network, hit Enter, and watch the magic unfold. The resulting network map is not just informative but in my opinion, also a work of art.
 Lastly, the network feature enables you to visually map out your sales or purchases network in an impressive and engaging manner. Simply paste your address, select between a random or deterministic search, choose whether to display a sales or purchases network, hit Enter, and watch the magic unfold. The resulting network map is not just informative but in my opinion, also a work of art.
In conclusion, Bandog is an incredibly handy tool for everyone in the Tezos ecosystem, particularly artists and collectors. Its user-friendly features like the Scanner, “Hall of Shame,” Circular Connections, Bookmarks, and Network make it easier to navigate the art market. Best of all, it’s completely free to use — though you can always donate to the artist if you appreciate their work.
So, why not give it a try? Head over to Bandog and start exploring its features. You’ll find it can make your journey in the Tezos art world a lot smoother and more enjoyable. Go play around with it and see what insights you can uncover!